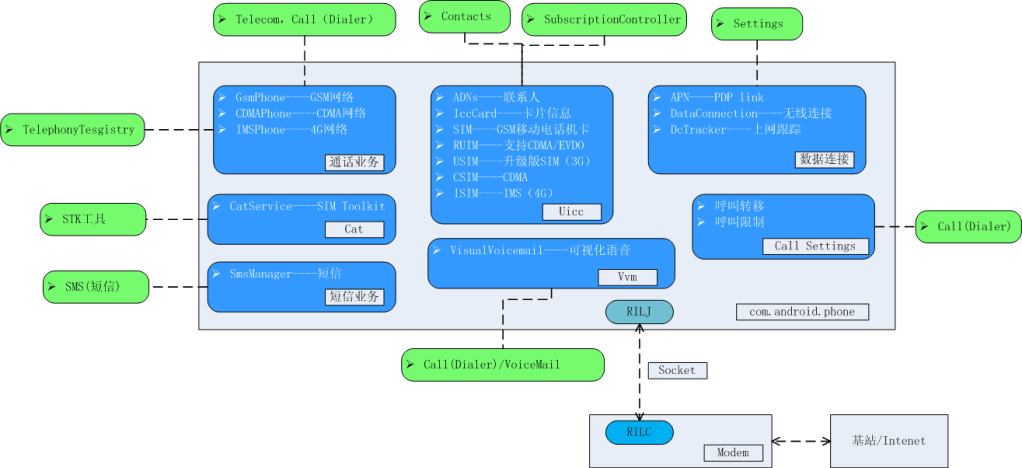
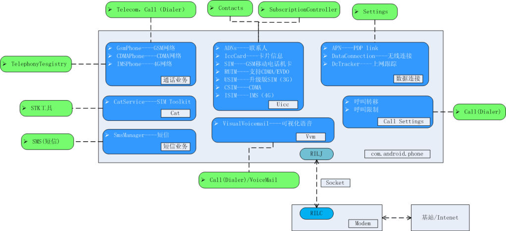
Android RIL 与 3GPP

来源 https://lixiaogang03.github.io/2019/09/12/Android-RIL/

diagram/3GPP_Overall_Architecture_and_Specifications.pdf


Posted

in

, , ,

by

Comments

Leave a comment